Najbolji članovi
Popularan sadržaj
Showing content with the highest reputation on 04/27/21 u svim oblastima
- 
	10 poena
- 
	Originalna AYA II ima inferiorniji USB ulaz u odnosu na njen SPDIF kada je povezana sa kvalitetnim CD transportom. JLS USB interfejs u kombinaciji sa ovim DAC-om potpuno menja tu sliku, na "slepom" testu nema šanse da se prepozna koji je ulaz aktivan. Ovo je bio dovoljno jak razlog da uradim kompletno novi dizaj pločice kao i svih napajanja i još nekih detalja u celom sklopu. Ovako je izgledala proba sa JLS: Novi DAC nije direktno poređen sa Ayom, da se odradi "burn in" pa će i toga biti... verujem da će ovaj novi biti bolji ali ne očekujem neku drastičnu razliku. Gostovalo je dosta Hi-res konvertera u sistemu, ne nešto preterano skupih, najskuplji je bio Chord od 1K€, uvek kada se podvuče crta ispod "za i protiv" TDA1541A bi ostajao kao meni bolji izbor. Najkraće rečeno, sve te sprave su svirale mnogho lepih detalja ali ovaj je svirao muziku. Videćemo šta će @shonne da prikaže sa njegovim DSD DAC-om4 poena
- 
	3 poena
- 
	  Novopridosle skalamerijestefaca i jedan drugi je reagovao/la na Nesic za temu Kod Stefe u sistemu taj D50s prosto briljira. Retko čujna transparentnost sistema, dinamika i veličina prostora koji se stvara. Fenomenalno! DAC nije ništa diran, fabrički, samo je napajanje urađeno.2 poena
- 
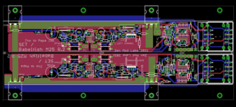
	  Babelfish M25 R.2/SET ampzerowaf i jedan drugi je reagovao/la na krca44 za temu Jednu Alu tablu 2mm x metar x metar na zid i pcb na njoj - umesto slike imas "modernu" na zidu... a svira2 poena
- 
	2 poena
- 
	  Ma užas !shonne i jedan drugi je reagovao/la na aaa zmaju! za temu A od Tannoy korpe je napravio lampu2 poena
- 
	Yup, improved iteration of previously made Babelfish M25 Who remembers - 'twas bstrdzd FW M2 with implementation of XA25 main trick - Square Law arrangement of OS mosfets, in simpler words - mosfets in OS put to work without source resistors Result - looooow THD of OS, but main difference being broader A Class envelope , most prominent in context of 4R load - where regular M2 is KlunK!ing around 12-13W, while B. M25 doing the same around 40W ...... rest to max being KlunK! This pcb made for easy implementation of Schade arrangement for one OS mosfet, arbitrary chosen to do that with lower one, even if that is making some problems with choice of small mosfet for source follower/level shifter ....... I need one with lower Ugs treshold ( it adds to Schaded mosfet Igs) , and P channel small mosfets with that are scarce, somewhat Anyway, find enclosed both schmtcs, full one ( all parts on pcb populated) for SET (Schade Enhanced Thingie) and second - few parts omitted - for Babelfish M25 R.2 note - slight tweaks of THD Spectra, for one's Golden Ears, possible with change of output mosfets - down one can use either IRFP9140 or 9240, up can go IRFP240 or 150 about that later reminder - extensive ( if crude) explanation of biasing mechanismus posted in LuDEF thread , posts #32-#37, LuDEF Today - all files for Babelfish M25 R.2 ; anyway - read captions - each file is properly named and have caption1 poen
- 
	1 poen
- 
	How it sounds? Bloody, Jolly good - as your regular M2 ....... Berserked on eeeny speakers ( not demanding anything from amp) - maybe just little cleaner; if you have speakers, you not even thinking being adequate for 25W A Class amp, this is A Class amp to change your thinking Have few ( of previous incarnation - Hall chips in biasing mech.) driving Dynaudio Contours, one is driving Guy tall Triangles with trio of 8" woofers per side Hope tomorrow to post same files for SET amp observe that I implemented 2 veeeery secret tricks, how to make amp muchmuch better than schm itself is promissing - I've put one strategically placed Blue LED (Papa's trick) and Cinemags put to sing are my Uncle Bubba Bob's .... so World is my Oyster1 poen
- 
	1 poen
- 
	Ma napravio posebnu temu. Ovo me zaista zanima i ja da napravim.1 poen
- 
	1T813 spada u zadnju generaciju Ge mrga, ni po cemu nije specijano kritican - i snaga i Hfe i temperatura je visoka ( u kontekstu), mislim da je prije pitanje finalne kontrole..... da ne ulazim u pitanje kvaliteta/uspesnosti/ujednacenosti procesa ... o cemu nemam ama bas nijedne cinjenice u posedu no, sto rece A. Wright - puna kutija neotpakovanih TFK ECC88 ....... ne mora da znaci nista dobro, a moze .....1 poen
- 
	@Leonardo gde je čekalo do sada, nek' sačeka još malo, možda ti se dopadne ovo što nameravam da uradim pa će sigurno biti mesta za neki dil1 poen
- 
	Hvala Leonardo! Verovatno se neće završiti na ovome, razmišljam u pravcu kompaktnog strimera sa ovim dac-om, kada se to sve rasčivija verovatno će biti posla i za tebe1 poen
- 
	ako su dobri, i dva su dosta al kao i uvek, gledas da nabavis vise , pa kao nesto da meris na necemu pitanje koiko ce se pruzas u naporu - ja sam testirao ove na onom univerzalnom testeru - neke nije uspeo ni da prepozna (a znam da su dobri) neke je uspeo da odredi i Ube i Hfe te koje sam kao upario po ta dva parametra su kasnije i u kolu, podeseno na 1A Iq , pokazala da su priblizni po oba parametra 2N1099 - sve se odvijalo kako treba 1T813 - na jednom kanalu je crkao komad cim sam mu priveo malo modulacije - bez opterecenja nije mi bas sasvim jasno, secajuci se BB istorijata sa njegovim ampovima, bese da ih je trosio kao kokice dok nije zavrsio ampove ..... sasvim je moguce da je procenat trash primeraka veliki - ko zna koje im je poreklo - da li su u pitanju surplus kolicine odredjene za presu .... zato i jesam vrsio merenja oba kanala sa njima, cisto ne bi li imao vise parametara za razmisljanje podsetnik za sebe samoga - ugraditi rail osigurace na T-Bed, mozda tako predupredim kad mi crkne jedan elemenat u izlazu da ne ode i drugi (mosfet) dzaba i gate zeneri i sve ...... vrlo verovatno ni osigurac nece biti dovoljno brz al dobro - uvek je tako bilo - ko sa decom spava, zapisan se budi1 poen
- 
	Doktore, ne mogu da tvrdim da to nije stvar navike proistekle iz decenijskog slušanja tog dac-a ali, kako bi to Mr. Pass rekao, ovo dovoljno dobro svira Moj bratić, lokalni audiofil čiji sistem služi kao referenca a i njegova zlatna ušesa, uvek kaže da kada bi se spojila muzikalnost (timbar, boja i telo instrumenata) TDA i rezolucija hi-res dac-a da bi to bila sprava u rangu "nema dalje" Možda je to DSD, videćemo!1 poen
- 
	1 poen
- 
	1 poen
- 
	1 poen
- 
	Nisi hteo da probaš, žao mi je. Doduše, tebi tegovi ne trebaju.1 poen
- 
	Evo ti tema za blog NIXI - Kako od lagera napraviti unosan audio biznis ?1 poen
- 
	Srećko, lagere mi još niko vratio nije. Tegove sam uzeo u Lindi, ali nema više.1 poen
- 
	1 poen
- 
	e, sad i ti inzinjerski nastupas ....... ubi svu zabavu1 poen
- 
	1 poen
- 
	lako ti je, kad imas Al Qaeda cameru1 poen
- 
	  Ma užas !black coffe je reagovao/la na Vix za temu Znaci, moze da bude velik, a da ne ide dovoljno duboko...1 poen
- 
	1 poen
- 
Trenutno na sajtu 3 članova, 0 Skrivenih, 65 Gosta (Pogledaj celu listu)
- 
Forumska statistika9.1k
 Ukupan broj tema446.8k
 Ukupan broj objava
- 
Statistika članovȃ
 
		 
	 
	 
	 
	 
                     
                     
                     
                     
                     
                     
                     
                     
                     
                     
                     
                     
                     
                     
                     
                     
                     
                     
	 
	 
	 
                     
                     
	 
                    