Jump to content

Najbolji članovi

Popularan sadržaj

Showing content with the highest reputation on 12/17/19 u svim oblastima

  1. TDA 7297. Super zvuci za ulozeno/dobijeno... P.s. Evo gotovo je, svira. I slika, ko voli pornjavu
    3 poena
  2. Zen Mod

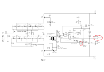
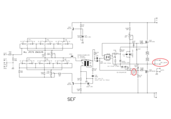
    Babelfish M2/ SEF amp

    https://www.diyaudio.com/forums/pass-labs/346819-babelfish-m2-sef-amp-post6012218.html
    2 poena
  3. shonne

    Serije koje gledate

    @Doktor ako ne bude bilo 2 sezone i isti lik koji je ovo radio, pojescu sva jajca koja imam i sam cu da koracam po vodi https://www.dedamilorad.com/watchmen-druga-sezona/?fbclid=IwAR0prW8q3nhAVnBvRcVh6QNt42N9T9a79M4Ev536O-lgoI05CTk2eLS59Mo
    1 poen
  4. U hifiblesimetriji, nikad neće da bude, to je jednostavno tako, pa i u kafani kad se muzika zovne za sto pa odsviraju nešto, kad se traži ponovo, al za dušu, drugojačije bude. Tako treba, da bi se znalo šta je pojedinačni uticaj, to upravo sada i činim, po horizontali na neki način. Pošto je tolki kolki jeste rezonator, snima se sa više pecaljki koje treba da prenesu na 2 uva, ni malo jednostavno da se dočara životnost, pa svaki pokret izvođača se odražava kroz tonalitet. Kad sam čuo Keln Koncert na Luterima kod jednog od braće Zoltan, zvuk mi je napravio i sliku u glavi i odma sam kupio Teresonic, pre toga sam već bo na FR-u, ali Lautere nisam vario do tad. Spadam u malobrojnu grupu ljudi kojima jako puno smetaju fazni pomaci, a oni praktično rasipaju gornji spektar dovodeći u zabludu slušaoca svojom izvrnutošću, a kablići to čine zaista, ono, otvorili se visoki a činela velika ko leteći tanjir. Često sam ga kristio za usviravanje, volim da čujem baš dobar, al nije često snimljen. faznih pomaka koje čine sami drajveri, presipanja harmoika itd. jasnoća ali nemilosrdna, ne retko do neprijatnog, no da ne širimo u of. Fala, fala, treba napenalim nekog od porodice da uzme par džekića u Mikroprincu, pa da spletem, samo mora nađem instrukcije gde koji pin itd. Teflon ne prija mojim ušima, takođe ni srebro, a ima i tehničko utemeljenje, tek cena. Bila davno pomama, pa kao, staro srebro bolje nego novo, svi escajzi odoše u topljenje a pare ostadoše po raznoraznim buvljacima, da Lujevi znaju de im završiše varjače, prevrtali bi se u grobu. Žice su sad na redu, pa idemo dalje, ne mogu nikako sam.
    1 poen
  5. NIXIE

    Forumske šolje

    Jel valja šema more?
    1 poen
  6. Male i kratke zice ne mogu da izazovu toliku kolicinu rezonanci okolnih zica kao zice u sredini skale, i nema se doticna punoca zvuka. Cista fizika ucesca okolnih zica u kreiranju tona, nevezano za stimovanje, vec za princip funkcionisanja klavira. Takav je kakav je, i caroban je bas zbog tih rezonanci, ali snimak takvog instrumenta ne treba koristiti za ocenu rada uredjaja. Nije najkorektnije Pogotovo sto je nacin snimanja nezgodan zbog dotocnih osobina, i zahteva ozbiljno masterovanje.. Prosto ima previse varijabli koje mogu da uticu na snimak pre nego sto signal prodje kroz uredjaj koji se "ocenjuje"...
    1 poen
  7. Sa ovim se APSOLUTNO ne slažem. Diskant iliti gornji spektar nejasan sam po sebi . . . pomalo cmoljav ? Neverovatno. Pročitaj ponovo šta si napisao. Ovo bih mogao prihvatiti da si bio u nekom stanu gde postoji klavir koji nije dugo štimovan, pa si dobio takav utisak. Neka muzička škola koju nije klavirštimer mesecima posećivao, pa klavir(i) imaju te epitete koje si naveo. Definitivno to nije tako kod klavira u studujuma, koncertnim salama, ozbiljnim muzičkim školama, konzervatorijumima, gde se izuzetno pazi na štim i po potrebi posebne preparacije klavira, instrumenata, u zavisnosti od muzičkog dela koje će se izvoditi i snimati.
    1 poen
  8. Boldovano 1 - podseti me na kultni japanski film " Carstvo čula " https://www.imdb.com/title/tt0074102/ Boldovano 2 - klavir, spektar i agresivnost ? Hmmm. "Neki" gornji spektar ? Misliš, diskant ? Ako tu ne čuješ jasno onda je nešto u tvom audio sistemu u problemu. Boldovano 3 - već sam se bio zabrinuo koliko dana ( časova, minuta, . . . ) je taj omaleni DAC bio nepipan, neotvaran, komadan . . .
    1 poen
  9. Promenio vesanja na 3809, nisam jos merio ali rade mnogo bolje.
    1 poen
  • Trenutno na sajtu   0 članova, 0 Skrivenih, 82 Gosta (Pogledaj celu listu)

    • There are no registered users currently online
  • Forumska statistika

    9.1k
    Ukupan broj tema
    446.9k
    Ukupan broj objava
  • Statistika članovȃ

    2971
    Svi članovi
    3371
    Najviše na sajtu
    pancho_tnt
    Najnoviji član
    pancho_tnt
    se pridružio
×
×
  • Kreiraj novo...