Jump to content

Zen Mod

Administrator
  • Broj sadržaja

    40228
  • Na DiyAudio.rs od

  • Broj dana (pobeda)

    594

Sve objavljeno od Zen Mod

  1. yup, seti se - bez overall NFB
  2. samo me interesuje cemu magicne nogice i silno klampovanje baterijama ..... da neutralise to sto je smesten na zvoneci plek od milimetra ........ garant
  3. nista ja ne merim, samo na uvce se podesava yup!
  4. ja imam izvesnu kolicinu 2N1099 koji ce ici u kitovima , a moguce da nabavim i izvesnu kolicinu 1T813 prakticno je najkomplikovanije za nabavku - ulazni trafo Don Audio u Nemeckoj ili direktno od proizvodjaca u USA
  5. How it sounds? Bloody, Jolly good - as your regular M2 ....... Berserked on eeeny speakers ( not demanding anything from amp) - maybe just little cleaner; if you have speakers, you not even thinking being adequate for 25W A Class amp, this is A Class amp to change your thinking Have few ( of previous incarnation - Hall chips in biasing mech.) driving Dynaudio Contours, one is driving Guy tall Triangles with trio of 8" woofers per side Hope tomorrow to post same files for SET amp observe that I implemented 2 veeeery secret tricks, how to make amp muchmuch better than schm itself is promissing - I've put one strategically placed Blue LED (Papa's trick) and Cinemags put to sing are my Uncle Bubba Bob's .... so World is my Oyster
  6. measurements , 8R Load rails +/-24Vdc, Iq 1A5
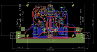
  7. Yup, improved iteration of previously made Babelfish M25 Who remembers - 'twas bstrdzd FW M2 with implementation of XA25 main trick - Square Law arrangement of OS mosfets, in simpler words - mosfets in OS put to work without source resistors Result - looooow THD of OS, but main difference being broader A Class envelope , most prominent in context of 4R load - where regular M2 is KlunK!ing around 12-13W, while B. M25 doing the same around 40W ...... rest to max being KlunK! This pcb made for easy implementation of Schade arrangement for one OS mosfet, arbitrary chosen to do that with lower one, even if that is making some problems with choice of small mosfet for source follower/level shifter ....... I need one with lower Ugs treshold ( it adds to Schaded mosfet Igs) , and P channel small mosfets with that are scarce, somewhat Anyway, find enclosed both schmtcs, full one ( all parts on pcb populated) for SET (Schade Enhanced Thingie) and second - few parts omitted - for Babelfish M25 R.2 note - slight tweaks of THD Spectra, for one's Golden Ears, possible with change of output mosfets - down one can use either IRFP9140 or 9240, up can go IRFP240 or 150 about that later reminder - extensive ( if crude) explanation of biasing mechanismus posted in LuDEF thread , posts #32-#37, LuDEF Today - all files for Babelfish M25 R.2 ; anyway - read captions - each file is properly named and have caption
  8. zivco bacio se u poso, znas njega - on nista ne radi na pola
  9. 1T813 spada u zadnju generaciju Ge mrga, ni po cemu nije specijano kritican - i snaga i Hfe i temperatura je visoka ( u kontekstu), mislim da je prije pitanje finalne kontrole..... da ne ulazim u pitanje kvaliteta/uspesnosti/ujednacenosti procesa ... o cemu nemam ama bas nijedne cinjenice u posedu no, sto rece A. Wright - puna kutija neotpakovanih TFK ECC88 ....... ne mora da znaci nista dobro, a moze .....
  10. ako su dobri, i dva su dosta al kao i uvek, gledas da nabavis vise , pa kao nesto da meris na necemu pitanje koiko ce se pruzas u naporu - ja sam testirao ove na onom univerzalnom testeru - neke nije uspeo ni da prepozna (a znam da su dobri) neke je uspeo da odredi i Ube i Hfe te koje sam kao upario po ta dva parametra su kasnije i u kolu, podeseno na 1A Iq , pokazala da su priblizni po oba parametra 2N1099 - sve se odvijalo kako treba 1T813 - na jednom kanalu je crkao komad cim sam mu priveo malo modulacije - bez opterecenja nije mi bas sasvim jasno, secajuci se BB istorijata sa njegovim ampovima, bese da ih je trosio kao kokice dok nije zavrsio ampove ..... sasvim je moguce da je procenat trash primeraka veliki - ko zna koje im je poreklo - da li su u pitanju surplus kolicine odredjene za presu .... zato i jesam vrsio merenja oba kanala sa njima, cisto ne bi li imao vise parametara za razmisljanje podsetnik za sebe samoga - ugraditi rail osigurace na T-Bed, mozda tako predupredim kad mi crkne jedan elemenat u izlazu da ne ode i drugi (mosfet) dzaba i gate zeneri i sve ...... vrlo verovatno ni osigurac nece biti dovoljno brz al dobro - uvek je tako bilo - ko sa decom spava, zapisan se budi
  11. e, sad i ti inzinjerski nastupas ....... ubi svu zabavu
  12. pazi da se ne polupa, ako se prevrne
  13. da je i vladd napisao nesto na englenskome, poceo bih da se zabrinjavam za sebe ......
  14. lako ti je, kad imas Al Qaeda cameru
  15. few funny pics more conclusion - all 3 iterations (2N1099, 1T813, 2SA1491) are fun to listen, sharing same holographic quality, which is most probably result of extrafunny THD Spectra
  16. Final Old Soul installment Old Soul B or Bip, whatever instead of Ge Bigun, plain and common Si Bigun All changes needed are - replace part and replace shifting resistor (R122( value from 10R ( adequate for Ge Ube of 180-2--mV) to 22R ( adequate to Si Ube of 650mV), as part which defines current through Level shifting small mosfet M101 Had few 2SA1943 mounted them , fired up and Iq was sorta same as set for Ge - 1A-ish started upping Iq and fine-tuning DC Offset , did one channel and when I'm almost done, 2SA1943 in that second channel stopped pretending, taking R122 and output mosfet together with him, most probably South Ok, power down, remove both 2SA1943 , replace R122, replace IRFP240, mount undoubtedly and certainly original 2SA1491 power up, set what is needed , let it cook for a while and here it is - same wakoo shape of THD Spectra rails as before, Iq increased to 1A5 Load 8R
  17. najsigurnije kad u sumu ides peske, samo sekira u ruci al nekako se naucismo na prekidac mjku mu, ni drva nam ne trebaju ....... a sta mu je danasnji analizator, nego ultradobra i skupa muzicka kartica?
  18. ne znam kakvih zamerki imas na proceduru, al meni dobra dovoljno dokazano ihaj puta - ne merim do 300KHz nego do 20
  19. ARTA, nije RMA
  20. ako je po IMDB, racunaju joj 4
  21. e pa drugo je JJC on se podrazumeva
×
×
  • Kreiraj novo...