Jump to content

Zen Mod

Administrator
  • Broj sadržaja

    39780
  • Na DiyAudio.rs od

  • Broj dana (pobeda)

    574

Sve objavljeno od Zen Mod

  1. zahvaljujem pretpostavljam da ce neko biti zainteresovan ........ ko ima Altec kompresione drivere za recharging
  2. Zen Mod

    Crescendo

    @Sipividim ja da je tebi vruce , pa to sto je meni vruce koristis kao priliku da me pitas da nije meni prevrucea o podeljenoj licnosti ne bih ..... mislim da bi tek onda nastao mess kad bi mene 16 krenulo da prica o iskustvima i znakovima prepoznavanja .....cekaj - hoces da kazes da u tome ima nesto lose ?
  3. Zen Mod

    Crescendo

    eto ga Juma ....
  4. pitaj te tvoje prijatelje u votki gde ima da se kupi bumažnji kondova - tamo ce biti i lanapa
  5. Zen Mod

    Crescendo

    ja sam ovu pricu o topologijama vec nekoliko puta razresavao i pokusavao nekome ko nije tehnicki potkovan da prenesem na najilustrativniji nacin .zadnji put kad se to desilo , korisnik mojih objasnjenja je cvrcnuo u psihozu , i poceo da izmislja stvari na racun DIY-era ....... i u velikoj meri ogadio jedan do tada trpljiv forum :buehehe:da ti prosto kazem - sve su to djunte sa puno snage , koje nemaju veze sa SE pojacalima ....... koja po defaultu ne mogu imati puno snage i jesu full u A klasielem - sve su to PP pojacala , slicnih karakteristika i slicnih principa u podsklopovima F5 posebno mozes da posmatras kao PP varijetet koji je napravljenda najvecim delom radi u A klasi - i napravljen je veoma pametno minimalisticki , sa jednim posebnim twistom u celoj prici ... i samo ga taj detalj razlikuje od gomile slicnih pojacala ......ajd da skratimo pitaj za neko pojacalo - da li je ( po nekome ) bolje od nekog drugog pojacala ..... ali nemoj da me teras (ili bilo kog drugog ) da ti iznoi tehnicke razlike koje ti ionako ne bi nista znacile , s obzirom na kolicinu predmetnog znanjaisto tako - jednog dana - ja mogu da te pitam - sa stanovista tvog znanja - koji Noktu-a vent da uzmem sa stanovista i buke i manjeg talozenja prasine na kolo ....... ali te necu pitati mnogo zasto si mi preporucio jedan od dva .... jer nisam vise u fazonu dinamike fluida .......
  6. Zen Mod

    Crescendo

    Pero ovako to ide :"ja imam sobu x kvadrata , Y kubatureocem zvucnjake da strpam u tu sobu take i take ;slusam muziku raznu , a i volem sve sto vole mladipreferiram taki i taki zvuk da bude svilenkasto , al' da ima i basovi , a jos i da mi se dlake jezu na vratu"onda tebi neko kaze - "treba ti taki i taki amp"i onda smo bar malo suzili porodicno stablo potencijalnih kandidata
  7. Zen Mod

    Crescendo

    ma kakva crna Hiraga'bes amp kojem treba akku da radi kako treba
  8. Zen Mod

    Crescendo

    mogu se uzeti drugi izlazni mosfeti - koji su linearniji pri manjim strujama ;sve vreme o tome govorimo - bas ti koje si pomenuo za moderni krescendo
  9. Zen Mod

    Crescendo

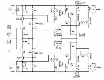
    ovako nesto , al' ne hvataj se bas za svaku vrednost elemenata
  10. kod trafoa ti nije bitna nazivna impedansa - bitna je induktivnost primara kao sto rekoh - ovaj WM bi se ili ugusio ili kolabirao sa 600 oma (termogenih) differencijalno ......... ali peva kao slavujce sa 5H sam izracunaj impedansu , pa ces videti koliko je to ....
  11. saxajd napisi oznaku sa te Audigy 2 - interesuje me ona sifra CT...... negde pri vrhu pcb
  12. da ja sad ne kopam datasheets - kolika je izlazna otpornost/nazivna opteretna otpornost za taj tvoj DAC chip ?
  13. nisam imao potrebe da simetriram ni primarnu ni sekundarnu stranu putem srednjih izvoda
  14. si probao one linkove ?
  15. uff mjkuimkptlsticku
  16. Zen Mod

    P/FS: Elektrostatics

    a vlada to koristi za rape ....... a ti to uvedes u prodaju kao pripremu za kucnu zabavu
  17. kako ne znas - kazes ovima u Audiotehnici ili nekom drugom dobavljacu da se tim Seleniumima menjaju JBL kalotni prcvoljci - kod kojih recone kosta vise od D220Ti ......
  18. a mislim - ne mora Hu - moze bilo gde okolo - a isporuka u Hu i snadjete se za po dzepovima preko ove nase histericne granicea valjda ce se neko i smilovati u prestonii da dobarta koji parizdogovarajte se za bar 4 para - i da vidis kako ce svaki dobavljac dovuciedit:jos ako im kazes da je to nenadjebiv tweak za ove moderne JBL kuteje sa 15" i WG ........ da mogu da ih uvaljuju kao upgrade .....
  19. probaj ako ne verujes
  20. alo decko - da nisi zalutao thread ?ovo je M2 tema .....znas kako se ovde striktno drzimo on topic ...... :buehehe:ajd ozbiljno - jos jedna SEWA ili De Lite ?sta ce nam to ?
  21. ama gde cete drivere koje imate u Jevropi savatavati iz Amerika ?kupujte sto je sitno i za'ebano za naci ovde za tu postarinu mozete poslati emisara u Hu ili vec negde ....... pa kupiti drivereene vam ga zdrawcke u Jevropama pa smarajte njega - moze vam poslati paket po komsiji
  22. poenta je u tome da se oslobodis razmisljanja o groundu - bar kad koristis balansirani nacin rada stvar je u tome da postoje DAC-ovi koji rade u diferencijalnom rezimu i oni koji mogu da rade samo u simetricnom rezimu ; diferencijalni = protivtaktni simetricni = diferencijalni , ali koji je simetrican u odnosu na neki fiksirani potencijal , najcesce ground kod ovog chipa - pravo da ti kazem - nisamni merio naponski potencijal u odnosu na masu , nego sam samo proverio da nema offseta izmedju izlaza DAC-a naravno - nema svaki WM chip ovde ima dva para balansiranih izlaza s obzirom da su spojeni u hardware-skom modu kao mono protivfazni balansirani , onda imas R+ , R- , L+ , L- .....gde su oni uslovno dobili oznake R i L u fazi su R+ i L- , te R- i L+ na svaki od izlaza sam stavio 10R otpor , te sumirao pomenute : R+ sa L- , odnosno R- sa L+ , pa sam dobio + i - fazu ....... sve to bez direktne galvanske veze sa groundom onda sam te faze + i - spojio na primar trafoa - koji nema nikakve veze sa groundom ako treba jos pisanija - samo reci .....
  23. hvali ti "s" u ......idi hkazni se !
  24. Zen Mod

    P/FS: Elektrostatics

    nisi razmisljao da uvedes klistir ?( sta god pricali - samo upujemo oglas - neka moderator prebacuje ako mu smeta )
  • Trenutno na sajtu   2 članova, 1 Skrivenih, 94 Gosta (Pogledaj celu listu)

  • Forumska statistika

    9.1k
    Ukupan broj tema
    446.9k
    Ukupan broj objava
  • Statistika članovȃ

    2971
    Svi članovi
    3371
    Najviše na sajtu
    pancho_tnt
    Najnoviji član
    pancho_tnt
    se pridružio
×
×
  • Kreiraj novo...