-
Broj sadržaja
40259 -
Na DiyAudio.rs od
-
Broj dana (pobeda)
596
Content Type
Profiles
Forum
Blog
Kalendar
Sve objavljeno od Zen Mod
-
-
ajd da skratimo - to da li driver ima whizzer ili nema , nema ama bas nikakve veze da li je isti FR ili nije konstruktor ga je napravio kako jeste , onako kvalitetno kako jeste i ono sto ti kao korisnik mozes da kontas je to da li je taj driver kao takav FR ili nije FR postoji ihaj primera dobrih FR drivera , neki imajuci whizzer , neki ne a los driver je los , kako god da je napravljen
-
Zimske avanture jednog nindže (Skidåkning i Ramundberget)
Zen Mod je odgovorio/la ninja's temus u Druženje / Meets
jbte sad sam se poluslogiro pola sam vido ninjino lice -
a voles ne voles nego se bavis izmisljanjem kriterijuma .... ima točir nije FR , nema točir jeste FR
-
tesko
-
Sinko , ovaj sinko ........ osecas li ti ikakvu odgovornost kad pises , da mozda neko naivan jednog dana nece citati , pa nauciti bas svasta
-
nije iskra
-
Zimske avanture jednog nindže (Skidåkning i Ramundberget)
Zen Mod je odgovorio/la ninja's temus u Druženje / Meets
pile tatino -
a jes
-
nabavi oval iskre pun ih kp
-
Zimske avanture jednog nindže (Skidåkning i Ramundberget)
Zen Mod je odgovorio/la ninja's temus u Druženje / Meets
v......o........l.........v.........o sto cudno pise BMW -
Zimske avanture jednog nindže (Skidåkning i Ramundberget)
Zen Mod je odgovorio/la ninja's temus u Druženje / Meets
spajkovi/lancovi? -
I forgot to write SuperSymmetry/SUSY anywhere on pcbs , but I didn’t forgot what’s more important: Did I said that they’re Gorgeously sounding ?
-
Few more pics , with lid on , and even with USB stick as size reference thingie: Some technical stuff: -Donuts : I ordered 900VA made on 1K2VA cores ; later -when actual winder guy itself contacted me to confirm few things , he said – do not worry , it’ll be 0.9T … they’re having static shield and outer tape shield . -Bridges are Big. -Each rail filter consisting of 90mF-0R11-90mF , resulting in 23V5dc. -Iq smidge above 7A , resulting in 100W/8R , 80W/4R , Winter blessing being in range of 360W per box. -Relative offset wandering some 25-30mV from stone cold to hysterically warm (top of sinks being 17C above ambient). -Absolute offset frozen around -350mV , right from powering up , all the way to hysterically warm. -Iq change around -4% , from stone cold to hysterically warm. -No power on thump , while power off thump is no more than small plop , even on my LC1B , they being sensitive on air flow induced by cat crossing next yard …… -Weight – smidge above 60kg. And yes – there is additional pair of drek binding posts at back , accepting any Remote Power On/Off voltage from 10 to 35Vdc, polarity irrelevant.
-
Now , if you take a look at Eagle front End schematic and Eagle Front End pcb screenshot (4th and 5th pics from top) said resistor positions are R3 and R53 , with R3 being position of our special interest : My taste dictate R53 being 1K , and R3 being 1K2 ; for anyone else’s taste , all what’s needed are few different resistor values and pincette/tweezers ; just power amp off , pull resistors out (gently,please) and push new one in (gently again , please). After that you can power amp on , or go out for beer and some talk , I don’t care
-
Now , few words about THD spectra shaping ; Papa taught us during the years several tricks how to imbalance that perfect Symmetry (ironic , isn’t it …… working principle of amp itself is called Supersymmetry/SUSY , while we are trying to spoil it . Anyway , we want some sugar , and we are getting that with 2nd harmonic above 3rd ; again – Papa’s Lectures – some people prefer that way (Tubelovers?) , while some people prefer dominance of 3rd (Sandworshippers?). Further – we can divide both of these groups by polarity of dominant harmonic- some prefer negative , some prefer positive. What can I do regarding that , except to find how (hardly first one knowing that) and then organize easiest way of doing it …….. If you take a look at LTSpice schematic of amp (third pic from top) , you can see two resistor positions circled in red. These resistors are path to modulation of Aleph CCS-es and their values are directly defining amount of that modulation , thus defining amount of Aleph CCS-es contribution in output signal . So , simple ; disclaimer – my goal is to invoke 2nd , and control it’s polarity and amount : -If these two resistors are same in value , there is greatest amount od symmetry , resulting in zilch 2rd ,dominant 3rd. -If we increase value of said resistor at side of positive output , there is increase of 2nd (and dominance over 3rd) , while our dear 2nd being negative phase, -If we increase value of said resistor at side of negative output , there is increase of 2nd (and dominance over 3rd) , while our dear 2nd being positive phase. That’s it . How it is organized in vivo ? I had idea to introduce sort of already know device among Greedy Boys , called -ZAP (Zen Amount Pot) , but later decided that would be impractical , and probably leading to constant play with , while forgetting enjoyment in music …. so I decided to use pin sockets/or whatever their name is , in said resistor positions , thus allowing easy change of resistors in situ , without involving soldering equipment etc.
-
Ei Radio akustika SPS-200 Restauracija/Laki remont
Zen Mod je odgovorio/la mutayu's temus u Solid State
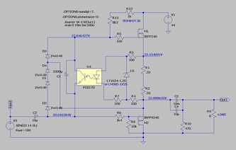
zameni to sto imas i ne diraj ako pokazuju isto kad privedes mono signal , to je to za pravilno podesavanje trebao bi da imas osciloskop , dovedes amp do klipinga ( ne mora i bolje da nema load na izlazu za to) i podesis led bar da safatava crvenu -
Zimske avanture jednog nindže (Skidåkning i Ramundberget)
Zen Mod je odgovorio/la ninja's temus u Druženje / Meets
kad porastem ......... bicu Ninja !! -
-
Zimske avanture jednog nindže (Skidåkning i Ramundberget)
Zen Mod je odgovorio/la ninja's temus u Druženje / Meets
srecni putevi! ne zaboravi rezervne gace i nakurnjak! -
nije fora stavljas sta imas u ovom slucaju narucilac je imao ovo , to sam i stavio Fata je Fata , al dvaput je dvaput
-
mene nekako srce uvek na tu VoT stranu ........
-
sve je pitanje konteksta ....... dakle ako je naponski swing takav da ne drllja mnogo po prenosnoj krivi ..... da je promena primarne velicine ( da li struja da li napon) relativno mala u odnosu na postavljene vrednosti u radnoj tacki ...... mozes reci da je sistem linearan dakle - kad pojacavas MC signal , mozes da uzmes ceve sa mizernim strujicama a i naponima ( zanemarujuci sad sve ostale faktore) , dok za driversku ceve koja treba da swinguje ihaj volata (a bogami i pokoji mA)....... mora da bude i mamara ceve
-
linearnost ........ jedno je linearni rezim rada za elemenat , drugo je linearni rezim za grupu elemenata ako stavis mirnu struju recimo na 250mA po tranzistoru, i zahtevas od njega da jarca +/-100mA ........ to je jedna stvar a ako stavis mirnu struju od 2A po tranzistoru , i zahtevas od njega da jarca +/-2A ........ to je druga stvar sa druge strane - temperatura nema nikakve veze sa tim ...... ima posredno , ali sijaset drugih stvari su pre vezane za temperaturni domen
-
Trenutno na sajtu 3 članova, 0 Skrivenih, 79 Gosta (Pogledaj celu listu)
-
Forumska statistika
9.1k
Ukupan broj tema449.9k
Ukupan broj objava -
Statistika članovȃ