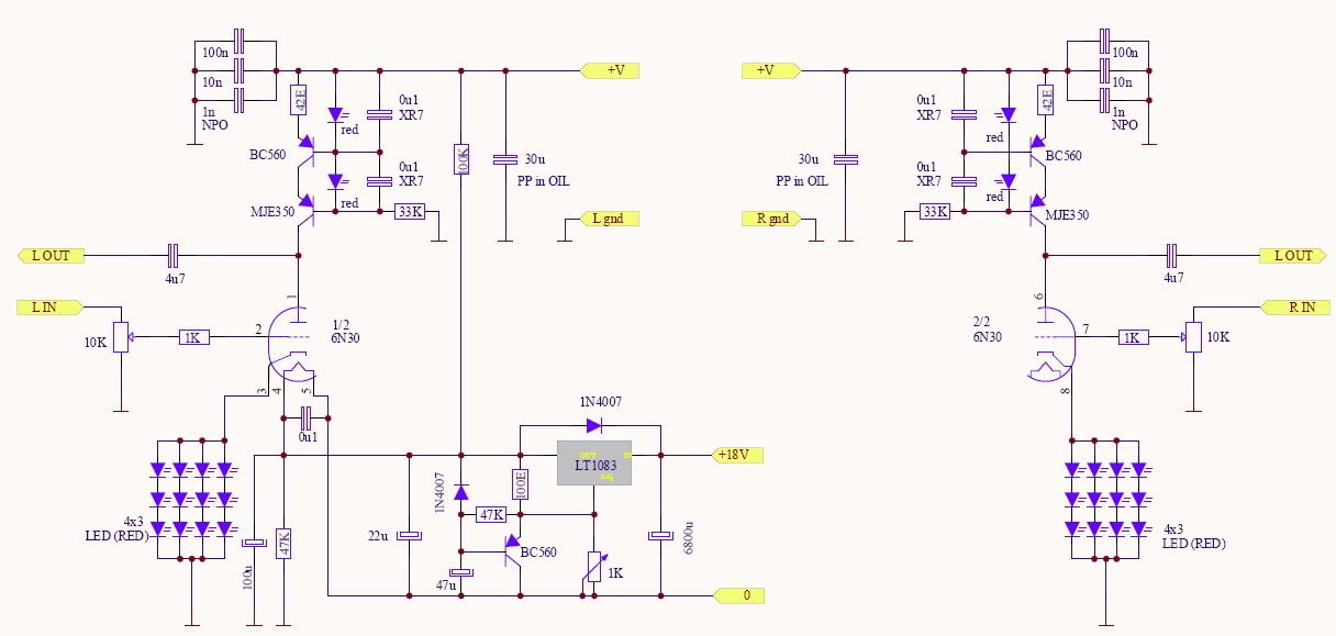
zocky Napisano Mart 28, 2012 #1 Napisano Mart 28, 2012 Nešto nam se ućutala ova naša DIY scena već duže vreme, kao da je sve što se moglo polemilo prošle godine i za ovu nije ništa preskočilo... ili se u tajnosti završavaju neki značajni projekti koji nisu za "deljenje" !? Evo, čisto da razbijem monotoniju, neka moja "razmišljanja" o već viđenim temama o 12B4 i 6N30. Verujem da "tube gurui" tačno znaju šta, sa čim i kako treba uraditi da bi se došlo do vrhunskih rezultata nekog uređaja, ja sam daleko od tog nivoa znanja i sve što me zanima moram da (probam da) napravim ... Takođe verujem da je na ovom forumu znatno više ljudi sličnih meni no onih koji ZNAJU i možda će nekom od njih neke moje spoznaje biti prečica do cilja. Zašto baš 12B4 i 6N30 - zato što se o njima ovde najviše pričalo i što su te lampe kojekude ponele epitet "vrhunske" a ja sam pored 6SN7 samo njih čuo kako zvuče. Sva sreća pa je Boban zakasnio da me ubaci u 6N6P priču jer bi onda verovatno moja dilema prerasla u trilemu Sve što će uslediti u ovoj temi direktna je posledica moje kratke "uadio memorije", teško uočavam razlike u finesama kod uređaja sličnog kvaliteta ako nemam mogućnost za brzi A/B test. Obe ove lampe su odlične na LINE poziciji u sistemu, koju izabrati... U startu sam znao da mi se više sviđa zvuk sa LED u kolu katode i CCS u anodi (to sam ranije probao ovde i ovde), pa su lampe upotrebljene ovako: 12B4A 6N30 B+ predstavlja vrednost napona na izlazu VN ispravljača Ush je vrednost napona na izlazu šant regulatora tj. na ulazu CCS-a Ua - napon anode Uk - napon katode Ia - struja lampe U tabeli su izmerene vrednosti napona i struja u karakterističnim tačkama za tačniju definiciju radne tačke cevi, iz sledećih postova će biti jasniji ovaj prikaz.
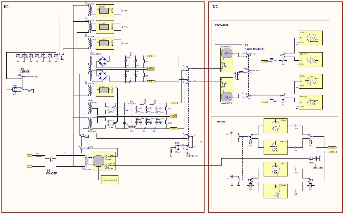
zocky Napisano Mart 28, 2012 Autor #2 Napisano Mart 28, 2012 Kao što u naslovu teme stoji, svrha ovog uređaja jeste izbor jedne od ovih dveju cevi za izradu kvalitetnog preampa koji će biti lepo upakovan sa digitalnom kontrolom i upravljanjem (relejni atenuator, logika za uključivanje, "life timer" cevi ...), ništa retro, težak modernizam Da bi test bio validan obe lampe moraju raditi u identičnim uslovima; isto napajanje i isti put signala kao i mogućnost brzog A/B preklapanja. Ovo je bila prilika da se utvrdi kako i koliko tip napajanja utiče na zvuk preampa pa sam predvideo dva potpuno nezavisna ispravljača, jedan sa cevnim ispravljanjem i drugi sa klasičnim silicijumskim grecom a interesovao me je i uticaj šant regulatora. Da bi svi uslovi bili zadovoljeni ja sam sve pomenuto upakovao u jedan uređaj vodeći računa o elementarnim pravilima povezivanja sklopova. Nije baš sve optimalno odrađeno, ima "viškova" na putu signala zbog akcenta na identičnim uslovima rada line-a ali i pored velike gužve u pakovanju nema bruma, sve je tiho, tek na maksimalno otvorenom volume potenciometru ima malo šuma i to tek kad se priđe tik uz zvučnik. Blagosloveni dual-mono koncept Evo blok šeme cele skalamerije: Isto to, preglednije u pdf-u: preamp power supply.pdf Blokovi označeni simbolom el. cevi i blokovi grejanja detaljno su prikazani na šemama u prvom postu. Električnu šemu logike nemam ali je o tom bloku bilo reči u temi o 6N30. Šant regulator je sklopljen po Salasovoj šemi: Upravljanje uređajem odnosno uključivanje željene konfiguracije preampa se vrši preklopnicima P2,P3 i P4: - P2 za izbor vrste ispravljača - cevni ili silicijumski - P3 za biranje el. cevi koja će biti aktivna (releima se signal dovodi i odvodi na zajedničke parove in/out činčeva) - P4 uključuje šant regulator u kolo napajanja odabrane cevi P1 isključuje kompletan uređaj, zahvaljujući "mute" releju u kolu logike nema nikakvog udara u zvučnicima kod uključenja i gašenja. Tu je još i IR daljinska kontrola za volume pot, poznata šema sa PIC-om iz Silicon chip-a Kada se uređaj uključi pod naponom su samo preklopnicima odabrani sklopovi, ostali ostaju potpuno isključeni - trafo koji ne treba da radi ostaje isključen.
grau. Napisano Mart 28, 2012 #3 Napisano Mart 28, 2012 aj zivota ti kad si se vec uvatio eksperimenata, jel ima sanse da u celu pricu ukljucis i proveru uticaja atenuatora na finalni rezultat. oce li neko od samograditelja konacno iskoristiti genij ovdasnjih konstruktora LDR sklopova, za koji god se uvatis. to toliko bolje sviri o bilo cega na tom mestu u cevnom okruzenju da je greota lemiti starovremenske otpornike u atenuator, pored LDR-ova.(polazim od premise da se do induktorske kontrole ipak teze stize.....)nema sanse da me iko ubedi da napajanje i atenuator nisu dva kljucna uska grla preampa. dzaba si svajsovao vrh napajanje ako si iskrajcovao na atenuatoru.
zocky Napisano Mart 28, 2012 Autor #4 Napisano Mart 28, 2012 I konačno neizbežna slikovnica... Deo sa blok šeme označen sa K1, kompletno napajanje je tu smešteno: Svi elko kondovi u ispravljačima za VN su EPCOS-ovi... A evo i druge kutije u kojoj je smešten LINE sa pripadajućim regulatorima; tri komada za napajanje grejanja i dva Salas šanta: Što se tiče napajanja grejanja cevi, tu nisam ništa eksperimentisao jer sam upotrebio trafoe koji su se zatekli pa su regulatori bili neizbežni. Mislim da ovako filtrirano i stabilisano grejanje nema alternativu koja bi dala bolje rezultate - da li je to pogrešan stav? Svi "filamenti" su "podignuti" na oko 50V.
zocky Napisano Mart 28, 2012 Autor #5 Napisano Mart 28, 2012 Evo još par slika kompletnog preampa Malo "našminkan" front zbog preglednosti: Za kraj slikovnice dve slike preampa u radu, dobio sam lepo noćno svetlo sa svim onim LEDovkama i cevima Prvo 12B4 Zatim 6N30 Ovaj preamp je bukvalno nadgradnja, dodat još jedan sprat/sloj, u odnosu na početno stanje opisano u 12B4 temi, tamo započeto ovde je dorađeno i završeno.
zocky Napisano Mart 28, 2012 Autor #6 Napisano Mart 28, 2012 Zaključak: Preamp sa ovih slika je u radu poslednjih desetak dana, obavljen je jedan preeliminarni "slepi test" kod prijatelja, on nije znao koja kombinacija svira u određenom trenutku ali je već posle prvog kruga kombinovanja preklopnika pogodio kad je koja lampa svirala (imao je u prošlosti priliku da sluša svaku od njih). Nije mogao da definiše vrste napajanja. Iz ovog se vidi da obe lampe imaju sopstveni "zvučni pečat" Pre neke konačne ocene biće obavljeno bar još jedno preslušavanje pred širim "panelom". Da li će biti izrazitog pobednika u ovom duelu - čini mi se da neće jer obe lampe opasno dobro sviraju kada su postavljene u ADEKVATNOM okruženju. Trenutno stanje u ovom duelu je sledeće: - 12b4 svira malo lepše u srednjem opsegu a 6n30 u visokotonskom području ima nešto verniju reprodukciju - bas područje u oba slučaja odlično zvuči Što se tiče napajanja, tim rezultatima sam malo zatečen i zbog toga sve ovo što sam radio dobija potpuni smisao - složićete se da izgleda prilično šašavo strpati dve nezavisne celine u jednu Ma koliko neko tvrdio da može da pamti detalje nekog zvuka u dužem vremenskom periodu mislim da se tu ipak radi samo o ukupnom utisku kako nešto zvuči a da je za poređenje finesa ipak neophodna relativno brza A/B izmena. Elem - okruženje u kome 12b daje najbolje rezultate je cevno ispravljanje sa šant regulatorom dok 6n bolje zvuči kada se napaja samo silicijumskim ispravljačem, bez šanta. Ovo zadnje je pomenuto iznenađenje jer sam ranije prilično dugo slušao 6n sa šantom i Si ispravljanjem, nisam se setio da probam drugačije, i tada mi je to bio ok zvuk... Još jedna opaska oko 12b, u odnosu na situaciju iz predhodne teme o njoj gde je bilo izvesnih primedbi na zvuk sada je situacija drastično bolja. Da podsetim, tamo je ispravljanje bilo kombinovano sa lampom i diodama - to nije dovoljno dobro, nema švercovanja sa neadekvatnim trafoom. Ako se nema CT trafo onda je čist Si grec bolje rešenje a za maksimalan rezultat mora CT trafo + lampe + CLCRC i eventualno još jedan RC par (vrednost prvog "C" u filtru diktira vrsta ispravljačice - podatak iz datasheeta). Moj krajnji zaključak iz ove priče (uz preporuku čitaocu da sve ispred rečeno bude ipak uzeto samo orjentaciono) jeste da svako može da napravi solidan preamp sa el. cevima ali da se iz svake od njih izvuče maksimum ipak treba mnogo znanja i/ili iskustva ( upravo izmislih vruću vodu). Ja sam iz ovog slučaja uvideo koliko finesa postoji za ove dve lampe a zasigurno ovo je samo mali deo mogućih "setupa" za njih, gde su sve one druge koje verovatno nikad neću ni čuti... No, ja sam prezadovoljan postignutim, ako u finalnom preampu, ma koju lampu od ove dve odabrao, iscedim još malkice kvaliteta preko ovog ( zbog optimalnijeg izvođenja sklopova) puna kapa. Pomenuti test obavljen u sledećim uslovima: slušaonica srednje dampirana, oko 20m2, bez uočljivih brljotina u akustici Babelfish J amp AYA II + Akai transport kao izvor solidni dvosistemski zvučnici sa SS drajverima ( kao Dayens Studio monitor, drugačija skretnica) zv. kablovi - Biwairing DIY Supra i srebro interkonekti - DIY srebro Muzika raznovrsna, standardno korišćena u našim testovima, nije relevantno koja jer služi nama za naše testove i naše zaključke Dosta za ovu turu.
zocky Napisano Mart 28, 2012 Autor #7 Napisano Mart 28, 2012 aj zivota ti kad si se vec uvatio eksperimenata, jel ima sanse da u celu pricu ukljucis i proveru uticaja atenuatora na finalni rezultat. oce li neko od samograditelja konacno iskoristiti genij ovdasnjih konstruktora LDR sklopova, za koji god se uvatis. to toliko bolje sviri o bilo cega na tom mestu u cevnom okruzenju da je greota lemiti starovremenske otpornike u atenuator, pored LDR-ova. (polazim od premise da se do induktorske kontrole ipak teze stize.....) nema sanse da me iko ubedi da napajanje i atenuator nisu dva kljucna uska grla preampa. dzaba si svajsovao vrh napajanje ako si iskrajcovao na atenuatoru. LDR atenuacija koju sam JA pravio u vreme kada je to bilo aktuelno nije se pokazala nešto naročito, normalan potenciometar je bolje zvučao. Pokušah da nađem gde sam pisao o tom mom sklopu ali bezuspešno, davno bilo...Uglavnom, taj moj "Lightspeed" je bio električno identičan onome što je razvijen na forumu ali je praktično izvođenje konstrukcije bilo na mojoj pločici i bez bafera koji je išao uz tu pasivu. Proban je sa nekim drugim preampom umesto bafera i na tome se završilo. Nisam nikad čuo kako radi neki drugi LDR i zbog toga ne tvrdim da to nije ok priča, moguće da je moja implementacija bila u nečemu pogrešna. Imam originalnu forumsku pločicu i sve što treba za to ali nikad kasnije nisam našao za shodno da se time ponovo bavim.... možda jednog dana ali u sklopu ovog cevnog preampa sigurno ne. Relejni atenuator vs Alps Blue - to je već moguć scenario pre velikog finala Imam mogućnost da probam transformatorsku atenuaciju ali iskreno ne usuđujem se jer su primerci koje bih mogao da pozajmim papreno plaćeni. Šta da radim i gde da se denem ako to toliko superiorno svira u odnosu na meni dostupnu kombinaciju
zocky Napisano Mart 28, 2012 Autor #8 Napisano Mart 28, 2012 Zaboravio sam da napišem da primedbe i saveti u vezi ovog što sam radio nisu izlišni, naprotiv, radu ću probati sve što je izvodljivo i ima smisla u ovim uslovima.
Zen Mod Napisano Mart 28, 2012 #9 Napisano Mart 28, 2012 sve je vec sazvakano po pitanju impedansii za LDRVC i za AVC i za TVC i za RVCkolika je programirana struja shunt rega , koje su radne tacke za 12B4 i za ruskinju ?ako ces komentar , onda daj podatke
grau. Napisano Mart 28, 2012 #10 Napisano Mart 28, 2012 skoro sam siguran da si nesto lose nasvajsovao ako ti alps blue zvucao bolje. verovatno si ga terao u izlaz sa niskom impedansom pa te je zaklala njegova visoka impedansa na izlazu bez bafera..... dobro uradjen LDR je super, narocito sa baferima iza a ovde imas bafer u vidu prempa - naravno ja bih uvek trafo ali nema sta da se prica, to je stvar ukusa, i jedno i drugo su savrsena resenja samo je pitanje aplikacije....ja cu uskoro moci da ti dam jedan par trafoa za probu, pod uslovom da ti ne treba simetrizacija na njima, ovi ne mogu - ili je balansirano ili je nebalansirano ali ne moze jedno u drugo..... S&B 102 mk2
zocky Napisano Mart 28, 2012 Autor #11 Napisano Mart 28, 2012 kolika je programirana struja shunt rega , koje su radne tacke za 12B4 i za ruskinju ? ako ces komentar , onda daj podatke Za lampe dati svi podaci u tabeli u prvom postu, ponoviću ih:12b4 Ua = 120V Ia = 18,6mA Uk = 12,5V 6n30 Ua = 134V i 140V ( ima razlike među kanalima) Ia = 29mA Uk = 5,85V Šantovi su podešeni na 60mA skoro sam siguran da si nesto lose nasvajsovao ako ti alps blue zvucao bolje. verovatno si ga terao u izlaz sa niskom impedansom pa te je zaklala njegova visoka impedansa na izlazu bez bafera..... dobro uradjen LDR je super, narocito sa baferima iza a ovde imas bafer u vidu prempa - naravno ja bih uvek trafo ali nema sta da se prica, to je stvar ukusa, i jedno i drugo su savrsena resenja samo je pitanje aplikacije.... ja cu uskoro moci da ti dam jedan par trafoa za probu, pod uslovom da ti ne treba simetrizacija na njima, ovi ne mogu - ili je balansirano ili je nebalansirano ali ne moze jedno u drugo..... S&B 102 mk2 Moram priznati da si me ovom izjavom zaintrigirao jer ne sumnjam da imaš bogato iskustvo po pitanju kvaliteta zvuka. Finalni uređaj verovatno neću krenuti da radim pre jeseni tako da ima dovoljno vremena da se još neke stvari isprobaju...
bata bane Napisano Mart 29, 2012 #12 Napisano Mart 29, 2012 Pa i ja koju da kazem u pero, radilo se dosta :buehehe:Elem, kao prvo zocky svaka cast na strpljenju za izvedbu svih varijanti preampa. Sad znas da nema dobitnih kombijacija i da svaka kombinacja da imq svoj optimaln setup. Na nama je da se lepo poirami i da nadjem sta nam srcu drago, naravno pod uslovom da su ostali tehnicki kriterijumi zadovoljavajuci.Igrajuci se sa svojim preampom, probao sam iz pedagoskih razloga sve varijanta od osnovne sa otpornicima pa redmo korak po korak sa CCs-ovima, ledaljama i ostalim redaljkama. I meni je dobitna kombinacija bila, LED, CCS, cevno ispravljanje,ali shunt nisam turio...nisam stigao.Obavezna barijata je bila LDR, i to ispred i iza SS bafer sa full throtle kaskodama CCS-ima shut napajanjima, trte mrte.Probao sam da odmah nakomn LDR, umesto SS bafera, postavim cevku koja koja ima i SLCF (bafer), ali nije mi se svidelo.bafer-LDR-baffer-6n30dp(15x)-SLCF-Ge amp baffer.....I LDR mora biti beskompromisno uradjen inace dzaba smo krecili i obavezno i pre i posle da ide baffer, e sad ako je kuteja dovoljno velika onda bi moglo da se odmah nakom LDR stavi cevka.Kod mene to nije bila opcija, ali mislim da bi na taj nacin izbacio redundentni SS bafer stge koji ide iza LDR.Valjada sam lepo napisao da moze da se razume.
bata bane Napisano Mart 29, 2012 #13 Napisano Mart 29, 2012 zocky, zaboravi....obavezno probaj 6n6p...daj trilemu....odlicno radi, malo kosta
Daudio Napisano Mart 29, 2012 #14 Napisano Mart 29, 2012 Nešto nam se ućutala ova naša DIY scena već duže vreme, kao da je sve što se moglo polemilo prošle godine i za ovu nije ništa preskočilo... ili se u tajnosti završavaju neki značajni projekti koji nisu za "deljenje" !? .....Топи се руда,извлаче алхемијске жице,испитује чистоћа тинола Морам признати празник за очи.Све је лепо и добра ти је идеја.Кад бих ја тако нешто кренуо да радим, ставио бих флексибилан трафо и испробао варијанте са активним отпором,трафом, овим или оним анодним теретом.Као и разним видовима стварања преднапона решетке у катоди.Мало је прилика да се човек изигра,а ти је имаш!......И ја сам имао предрасуде(ономад док удисах миомирис тинола),ал испробах све што ми саветоваше.На крају, зна се остаде нако како се мојим ушима засвиде.......Под обавезно испробај и 6н6п и ако се будеш играо са њом обрати пажњу на њено грејање,тј. обавезно стабилиши струју грејања,али на неки други начин теби доступан,немој са 317-цом. .....Valjada sam lepo napisao da moze da se razume. Диши мало (Ти се не рачунаш у активну заједницу,ти си хиперактиван)
bata bane Napisano Mart 29, 2012 #15 Napisano Mart 29, 2012 (Ти се не рачунаш у активну заједницу,ти си хиперактиван) Moram da pozurim, imam jos malo vremena...a onda prelazim na drugi hobi...
zocky Napisano Mart 30, 2012 Autor #16 Napisano Mart 30, 2012 Obavezna barijata je bila LDR, i to ispred i iza SS bafer sa full throtle kaskodama CCS-ima shut napajanjima, trte mrte. Probao sam da odmah nakomn LDR, umesto SS bafera, postavim cevku koja koja ima i SLCF (bafer), ali nije mi se svidelo. bafer-LDR-baffer-6n30dp(15x)-SLCF-Ge amp baffer..... I LDR mora biti beskompromisno uradjen inace dzaba smo krecili i obavezno i pre i posle da ide baffer, e sad ako je kuteja dovoljno velika onda bi moglo da se odmah nakom LDR stavi cevka. Kod mene to nije bila opcija, ali mislim da bi na taj nacin izbacio redundentni SS bafer stge koji ide iza LDR. Nije mi baš jasno šta si hteo da kažeš; ako je ovo "nakrivljeno" u citatu jedna misao onda je u suprotnosti sa boldovanim delom. Kažeš da kombinacija bez SS bafera iza LDR-a nije zvučala mnogo dobro a posle preporučuješ upravo tu kombinaciju... Aj ponovo Šta je SLCF? Izgleda da imam predrasudu oko "SS bufer+LDR+ SS bufer" varijante, nekako mi se čini da je to preterano komplikovanje za zamenu klasičnog potenciometra, previše elemenata na putu signala da bi rezultat bio dobar. Ako bih petljao nešto oko toga to bi bilo samo LDR (na onoj pločici sa foruma) i direktno na lampu... Valjda lampe imaju dovoljno veliku ulaznu otpornost da ne treba bufer između? zocky, zaboravi....obavezno probaj 6n6p...daj trilemu....odlicno radi, malo kostaTo sigurno neće da me mimoiđe kad Boban bude skockao preamp sa tom lampom... Морам признати празник за очи. Све је лепо и добра ти је идеја. Кад бих ја тако нешто кренуо да радим, ставио бих флексибилан трафо и испробао варијанте са активним отпором,трафом, овим или оним анодним теретом. Као и разним видовима стварања преднапона решетке у катоди. Мало је прилика да се човек изигра,а ти је имаш! Meni laiku za cevnu tehniku ovo boldovano dođe suviše uopšteno, molio bih te za konkretan know/how recept Под обавезно испробај и 6н6п и ако се будеш играо са њом обрати пажњу на њено грејање,тј. обавезно стабилиши струју грејања,али на неки други начин теби доступан,немој са 317-цом.Preporuka za grejanje 6n6p bi mogla da se odnosi i na ove dve lampe sa kojima sam radio ili nije obavezno?U čemu je razlika između strujne i naponske stabilizacije grejanja, zbog čega strujnoj daješ prednost? Nisam nigde koristio 317-ice, zbog hlađenja ( a i kvalitetniji su) lakše mi bilo da ubacim LT1083/84. Šta misliš o ovom setovanju radnih tački za 12b i 6n? Hvala obojici za učešće u ovoj temi!
grau. Napisano Mart 30, 2012 #17 Napisano Mart 30, 2012 SLCF, super linear cathode follower, guglaj allen wright a mozes i search ovde na forumu pisalo se o tome ustvari evo http://www.diyaudio.rs/topic/560-slcf/
Daudio Napisano Mart 30, 2012 #19 Napisano Mart 30, 2012 Под флексибилним трафоом сам мислио да се смота напонски трафо са којим ћеш после исправљања имати бар 400v(дали обарати отпором или радити изводе-воља ти)Под активним отпором у аноди сам подразумевао најобичнији отпорник(отпорни појачавач од кога се по мени без пуно разлога бежи),под трафоом сам подразумевао да анодно оптерећење буде трансформатор.Због ове 2 врсте анодног оптерећења можеш и сам схватити зашто ти треба флексибилан трафо у напајању.Једно оптерећење ће ти "појести" пуно напона,друго веома мало.Струјној стабилизацији дајем предност из разлога што приликом укључења хладне цеви грејно влакно повуче доста више стује од номиналне,што скраћује век и грејачу и катоди,а такође се елиминишу звуци пуцкетања у првих 15 минута слушања-последица нормализације струје грејања.Било која стабилизација струје урађена на транзисторима је боља од 317,јер је она добар стабилизатор само до 300mA(струјни),преко уноси брум.За радне тачке ти не могу тренутно ништа рећи јер немам њихове дијаграме пред очима.
Sipi Napisano Mart 30, 2012 #20 Napisano Mart 30, 2012 ... добар стабилизатор само до 300mA(струјни)...Da bude jasnije, Daudio misli na situaciju u kojoj se LM317 koristi kao izvor konstantne struje za grejanje a ne kao naponski regulator.I moje iskustvo sa LM317 kupljenim kod nas je takvo - puno VF shuma, los rad u CCS konfiguraciji.Interesantno je da sam nedavno u kineskom kit kompletu sa ebay-a dobio i nekoliko regulatora, i ne budem lenj da ih isprobam - gle cuda, ni trunke VF shuma, ispravan rad u svim rezimima u okviru uslova dimenzionisanim datasheet-om.Dakle i kinezi na ebay-u prodaju bolje delove od nasih trgovaca...
zocky Napisano Mart 30, 2012 Autor #21 Napisano Mart 30, 2012 Под флексибилним трафоом сам мислио да се смота напонски трафо са којим ћеш после исправљања имати бар 400v(дали обарати отпором или радити изводе-воља ти)Под активним отпором у аноди сам подразумевао најобичнији отпорник(отпорни појачавач од кога се по мени без пуно разлога бежи),под трафоом сам подразумевао да анодно оптерећење буде трансформатор.Због ове 2 врсте анодног оптерећења можеш и сам схватити зашто ти треба флексибилан трафо у напајању.Једно оптерећење ће ти "појести" пуно напона,друго веома мало.E ovo mi je potpuno razumljivo :DNisam nikad probao sklop gde je anodno opterećenje bilo šta što je podložno pomeranju radne taček cevi zbog promena u naponu napajanja (mrežna nestabilnost ili bilo šta drugo zbog čega taj napon može da varira). Zar nije bolje da cev ima "čvrstu" radnu tačku koju smo odabrali?Analogija za ispred rečeno - probao sam otpornik u katodi, i pored toga što je CCS omogućavao prilično stabilne radne parametre, sa LED u katodi mi je lepši zvuk (imao sam preklopnik u katodi za brzu A/B promenu), ne znam da li je to u domenu subjektivnog opažanja ili je kolo sa LED stabilnije i zbog toga realno kvalitetnije zvuči...Trafo u anodi je kao "choke load" fora?Kakav bi trebao da bude trafo na toj poziciji i gde bi tako nešto moglo da se nabavi (verujem da nije svejedno kakva mu je frekventni odziv)?Verujem da si probao mnoge opcije, šta je za tebe posle svega "best of" za kvalitetan zvuk sklopa?Струјној стабилизацији дајем предност из разлога што приликом укључења хладне цеви грејно влакно повуче доста више стује од номиналне,што скраћује век и грејачу и катоди,а такође се елиминишу звуци пуцкетања у првих 15 минута слушања-последица нормализације струје грејања.Било која стабилизација струје урађена на транзисторима је боља од 317,јер је она добар стабилизатор само до 300mA(струјни),преко уноси брум.За радне тачке ти не могу тренутно ништа рећи јер немам њихове дијаграме пред очима.Mislim da je sa onim kolom koje sam ja upotrebio (tranzistor i kond prema masi u naponskoj referenci) prilično smanjena šteta od "udarne struje" kod uključenja grejanja jer se napon postepeno povećava do zadate vrednosti, možda bi imalo smisla povećati vremensku konstantu u tom delu napajanja... U svakom slučaju, koliko sam skontao, naponsko ili strujno stabilisano grejanje utiče samo na radni vek cevi a ne i na konačni zvuk ( ne računam vreme stabilizacije sklopa) tako da sa tim nema potrebe da eksperimentišem u ovom slučaju. Razmisliću šta da ubacim u finalnom uređaju.Nikad se nije čulo pucketanje kod uključenja sa ovom stabilizacijom...Hajde ako ti nije problem, kad stigneš, bači pogled na dijagrame pa mi reci dal' da menjam nešto oko toga.THX!
bata bane Napisano Mart 30, 2012 #22 Napisano Mart 30, 2012 Imas pravo, malo je zbrkano...Elem, koncepcija koju imam je zasnovana na modulima. Bafer-ldr-bafe, cev sa gain stageom i SLCF, a zatim Ge bafer...e sad posto su svi medjusobno povezani interkonektima pokusao sam da izbegnem izlazni bafer sa LDR i direktno povezem na cev. Medjutim ta opcija je bila moguca samo sa zicicom od jedno 20cm duzine bez RCA.Prilikom probe, vise mi se svidela varijata sa LDR-om i njegovim pripadajucim izlaznim SS baferom nego bez njega, iako je kazem, zica signala bile direktno vezana za cevku bez RCA.Moguce kada bi se napravi konfiguravija da cev ide neposredno posle LDR sa svega par cm signale zice..bude bolje, ali to nisam proba.Za sad to svira jako dobro i nemam zivaca da cedim drenovinu zarad neke finese. Ovako kad je sve "modularno", imam mogucnost da menjam po zelji sta mi treba...Uff, nadam se da sam malo pojasno, ako opet nje dobro, baci mob pa da se ispricamo ko ljudi...ili jos bolje svrati na casicu
Preporučeni Komentari
Kreiraj nalog ili se prijavi da daš komentar
Potrebno je da budeš član DiyAudio.rs-a da bi ostavio komentar
Kreiraj nalog
Prijavite se za novi nalog na DiyAudio.rs zajednici. Jednostavno je!
Registruj novi nalogPrijavi se
Već imaš nalog? Prijavi se ovde
Prijavi se odmah