CMA "Vladino pojačalo" / jul. 2014.
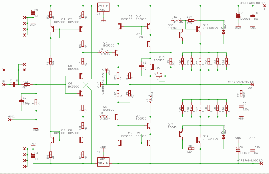
Popularno nazvano "Vladino pojačalo". Uradio meni za mene. Šeme i svi ostali korisni podaci, detalji konstrukcije, verzije, razna razmatranja eventualnih slabih tačaka u konstrukciji i moguća poboljšanja dostupna su na bratskom forumu YU3MA - https://forum.yu3ma.net/showthread.php?tid=826&highlight=Vladino+pojačalo
Dodatak objave - 3.sep.2025.
Pojačalo radi do današnjeg dana (10 godina). Nije primećena nikakva promena u kvalitetu reprodukcije, rada ili funkcionisanja. Po mom saznanju i uvidu, do danas je napravljeno par desetina komada ovog pojačala, sa unetim manjim ili većim izmenama, u klasičnoj i SMD verziji. Zavređuje pažnju samograditelja.
Samo informativno jer postoji par razvijenih verzija iste topologije
Izmenjeno od Leonardo

0 Comments
Preporučeni Komentari
Nema komentara za prikaz.
Kreiraj nalog ili se prijavi da daš komentar
Potrebno je da budeš član DiyAudio.rs-a da bi ostavio komentar
Kreiraj nalog
Prijavite se za novi nalog na DiyAudio.rs zajednici. Jednostavno je!
Registruj novi nalogPrijavi se
Već imaš nalog? Prijavi se ovde
Prijavi se odmah